首页 >> 家常菜品

东莞地区疫情最新数据/东莞地区疫情最新数据消息

2026-02-02 家常菜品 7 作者:shbhys

本文目录一览:

广东疫情最新状况

〖壹〗、新增本土确诊病例情况:6月7日0-24时,广东省新增10例本土确诊病例 ,均来自广州。此外,还有本土无症状感染者转确诊病例9例,其中广州报告4例、深圳报告3例 、佛山和湛江各报告1例 。境外输入病例情况:广东省新增境外输入确诊病例3例 ,均由广州报告,分别来自柬埔寨、卡塔尔和赞比亚。

东莞地区疫情最新数据/东莞地区疫情最新数据消息-第1张图片

〖贰〗、辩证看待广东本土新冠肺炎疫情,既要高度重视防控挑战 ,也要保持战略定力与信心,其反弹不改全国抗疫大局向好的趋势。具体分析如下:需高度重视的挑战与风险疫情传播特点严峻 突发性强:近来尚未明确感染源头,病毒传播链条隐蔽性高 ,增加了溯源和防控难度 。

东莞地区疫情最新数据/东莞地区疫情最新数据消息-第2张图片

〖叁〗 、广州中医药大学副校长 、广东省中医院院长张忠德也认为 ,广州这轮疫情的感染者症状跟平时的普通流感非常相似,主要症状是上呼吸道感染,涉及下呼吸道的症状不多。不过他也指出 ,虽然症状相似,但新冠病毒和流感是两个不同的概念。

东莞地区疫情最新数据/东莞地区疫情最新数据消息-第3张图片

〖肆〗、022年3月1日0-24时,广东全省新增本土无症状感染者13例 ,均来自东莞 。 以下是具体情况说明:总体疫情数据截至3月1日24时,广东省累计报告新冠肺炎阳性感染者8667例,其中境外输入6266例 ,本土感染者2401例。在本土感染者中,确诊病例4800例(境外输入2873例),无症状感染者3867例(境外输入3393例)。

东莞东城连续8天核酸检测,我们离真正告别新冠还有多远?

近来尚无法精确预测真正告别新冠的时间 ,但综合多方面情况来看,我们正朝着这个方向稳步迈进,距离真正告别新冠已越来越近 。世界组织宣布关键进展2023年5月5日 ,世界卫生组织宣布新冠疫情不再构成“世界关注的突发公共卫生事件 ” 。

我亲戚发来消息 ,从其他地方到深圳,广州、东莞不好进入,以前是有绿码和7两小时的核酸检测就可以了。

全家都出现症状也比较好戴口罩 ,勤通风 、消毒,及时清理垃圾。05 关于孩子孩子情况:新冠面前坚强又脆弱,一般3天康复 ,但很多会烧到接近40℃ 。建议:退烧药、止咳药必须要有,做好高烧引发惊厥准备,有前往医院就诊预案。自己出现症状及时与孩子保持距离 ,让孩子尽量晚感染。

*要点2:“三天两检”是指三天(7两小时)做2次核酸检测,且2次核酸检测间隔时间为24小时 。 *要点3:无论你来东莞做什么,只要是广东省外来东莞的都需要进行“三天两检” *要点4:8月2日起 ,14天内有外省旅居史人员需落实三天两检。

从测试当天开始算。将核酸检测阴性结果的有效期限定在7天之内,主要是根据新冠病毒的潜伏期规律确定的 。新冠肺炎的潜伏期通常在3到7天,还有一些人少于3天 ,有些人多于7天 ,最长的潜伏期为14天。所以,把14天设定为密切接触者的观察期限。7天核酸检测有效期包含第七天吗?一般是包括第7天的 。

大概早上7:45左右,志愿人员、保安及前来参加检测的人员开始到达并逐渐增加。大约不到8:00 ,医护人员到达,准备约15分钟后开始正式检测。检测速度很快,平均5 - 10秒检测一个人 ,现场队伍排到了商业街上 。整个核酸检测从早上08:15正式开始,到下午12:50左右基本结束 。

刚刚,东莞通报最新疫情防控情况

月27日东莞召开本轮疫情防控第十三场新闻发布会,通报了疫情处置最新进展:12月26日0 - 24时 ,大朗镇新增1例新冠肺炎确诊病例(轻型),在集中管理的密切接触者中检测发现;12月13日至12月26日24时,累计报告26例 ,均在大朗镇,无外溢,全市疫情总体平稳可控 ,但不排除还有续发病例的可能。

022年东莞大朗疫情于2月24日下午开始 ,2月25日未封城但实施全域交通管制。具体信息如下:疫情起始时间官方通报时间:2022年2月24日下午,东莞市大朗镇大朗医院在发热门诊就诊患者核酸检测中发现1名阳性人员,随后扩大检测范围发现多例阳性检测者 ,当地立即启动防控措施 。

东莞3名确诊病例曾同时在麦当劳用餐,是因为他们在6月12日晚均到访了麻涌星河城商场的麦当劳餐厅,其中存在流行病学关联 ,贾某某的感染来源经基因测序证实与李某婷夫妇一致。 具体说明如下:病例基本情况与轨迹重合东莞报告的3名确诊病例分别为李某婷 、贾某某和井某。

会的 。在东莞此次的疫情中,大朗镇被调整为中风险地区,人员原则上只进不出。却有人不服管控 ,想要钻空子,这种想法是不现实的。近来,东莞的疫情防控进入关键时期 ,擅自逃离的行为或许会 造成传播链延长、导致他人被感染,面临的后果则上升到刑事处罚 。

 ”1月5日起,东莞公交、出租车 、道路客运恢复正常。根据新冠肺炎疫情防控指挥部办公室《东莞市部分区域疫情风险等级调整的通告》精神 ,自2023年1月5日起 ,东莞市因疫情影响前期停运调整的公交线路、出租车、道路客运恢复正常运营服务。

3月17日广东新增本土确诊74例无症状61例

〖壹〗 、月17日广东新增本土确诊74例(含3例无症状转确诊),无症状感染者61例,具体分布如下:本土确诊病例 深圳:报告69例(含3例由无症状感染者转确诊) 。珠海:报告1例。东莞:报告4例。本土无症状感染者 深圳:报告36例 。东莞:报告25例 。

〖贰〗、广东省:74例(深圳市69例、东莞市4例 、珠海市1例)。天津市:61例(武清区27例 、西青区17例、南开区4例、河东区3例 、津南区3例、滨海新区3例、红桥区2例 、河北区1例、宝坻区1例)。山东省:61例(滨州市31例、青岛市20例 、德州市4例、临沂市3例、烟台市2例 、淄博市1例) 。

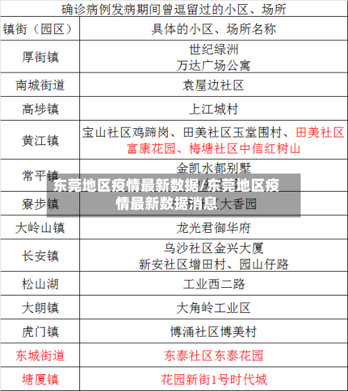
〖叁〗、据东莞疾控最新通报 ,3月17日0—20时,东莞市新增4例本土确诊病例(均在松山湖园区,其中3例为此前报告的本土无症状感染者转归)和15例本土无症状感染者(常平镇6例、松山湖园区5例 、东坑镇2例 、大朗镇1例、虎门镇1例) ,均已送定点救治医院隔离治疗。

〖肆〗、022年3月18日天津城「事」日报核心内容如下:城市疫情速递新增病例情况:2022年3月17日0-24时,天津市新增61例本土新冠肺炎确诊病例(含5例无症状感染者转归),新增2例本土无症状感染者;新增2例境外输入确诊病例及2例境外输入无症状感染者;治愈出院3例本土病例。

〖伍〗 、日0—24时 ,全国本土新增3472例确诊病例和20694例无症状感染者,山西清徐快递物流园阳性人员升至61人,多地针对疫情采取紧急措施 。