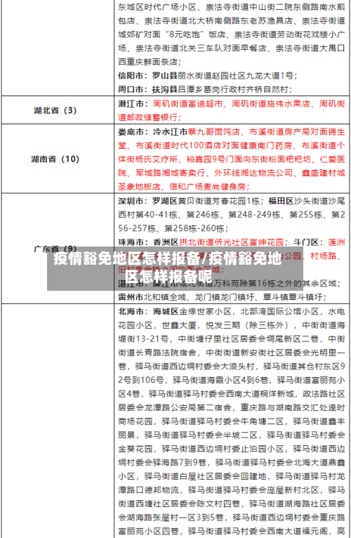
首页 >> 生活问答

疫情豁免地区怎样报备/疫情豁免地区怎样报备呢

2026-01-31 生活问答 5 作者:shbhys

本文目录一览:

抖音疫情影响地区服务政策

〖壹〗、承诺发货时间为 2021年10月25日23:59:59以后 的订单,以商家承诺的最晚发货时间为准 。

疫情豁免地区怎样报备/疫情豁免地区怎样报备呢-第1张图片

〖贰〗、抖音针对疫情影响地区的服务政策调整如下:体验分豁免自1月9日0点(公告生效时追溯90天)起 ,收发货地址在疫情地区的订单 ,若出现以下两种情形之一,平台将豁免该订单的物流体验分考核:支付到揽收时长超过7两小时;支付到签收时长超过7两小时 。

〖叁〗 、抖音针对疫情影响地区的发货及服务调整政策核心内容如下:受影响地区范围新增政策调整地区包括:贵州省遵义市、内蒙古呼伦贝尔市、内蒙古呼和浩特市 、内蒙古阿拉善盟、宁夏银川市、甘肃省酒泉市 、甘肃省嘉峪关市辖区、新疆维吾尔自治区全域。上述地区因物流受限,平台对发货、售后及体验分规则进行临时调整。

〖肆〗 、抖音平台针对疫情影响地区发布了发货及服务调整通知 ,主要涉及新增部分地区的发货、售后、体验分政策调整,具体内容如下:新增政策调整地区:贵州省遵义市 、内蒙古呼伦贝尔市 、内蒙古呼和浩特市、内蒙古阿拉善盟、宁夏银川市 、甘肃省酒泉市、甘肃省嘉峪关市辖区、新疆维吾尔自治区 。

考研因疫情受阻怎么办?官方最新回应

考试当天接送至考点,结束后可自行选取离开方式。关键点:考生需提前联系考点确认政策 ,确保材料齐全,避免因信息缺失耽误考试。中风险地区考生离区申请:需主动提出并经研判如辽宁大连金州区考生需跨省考试,大连市卫健委回应:考生可向相关部门提出申请 ,经集中研判后允许离开;离区后需遵守目的地防疫要求(如核酸检测 、隔离等) 。

考研因疫情受阻可通过以下方式解决:及时关注当地教育部门和考点的通知:教育部和各地教育考试院会根据疫情形势发布具体的考试安排和防疫要求。

遇上疫情考研,考生应采取以下策略有效应对:联系当地教育招生考试院和报考点:特别是对于滞留风险地区的考生,应立即与当地教育招生考试院和报考点取得联系 ,了解异地借考的可能性。多地已宣布支持异地借考,但具体政策需持续关注 。

四川疫情被隔离的考研生可以按照以下方式应对:提供阴性核酸检测报告申请参加考试:居家隔离的考研生只要能够提供7天内的阴性核酸检测报告,就可以向相关部门申请参加考试。这是官方为考生们提供的保障措施。向社区申请外出并做好防护措施:在提供阴性检测报告的基础上 ,考生可以向所在社区申请外出参加考试 。

可跨省借考 ,浙江、北京、内蒙古 、黑龙江、西藏等省份发布通知,因疫情滞留在这些地区考生可以借考,请考生第一时间主动与滞留所在地教育考试地联系并详细报告个人信息 ,以便考试中心及时做出妥善安排。

在疫情严重的情况下参加考研,可以采取以下策略:与当地考试机构保持沟通:如果因疫情原因无法如期参加考试,应立即与当地考试机构取得联系 ,了解并遵循其提供的解决方案。考试机构会根据具体情况制定调整方案,以确保考试的公平性和合理性 。

疫情影响抖音物流判罚规则指南

〖壹〗、情节严重,每出现一次违规行为 ,累计违规积分B12分 。如果商家在报备和申诉环节提供虚假材料,误导审核人员等,如物流凭证 、聊天记录等 ,会被平台判为提供虚假资质。疫情影响抖音物流判罚规则指南如上所述,建议抖音开店的商家要关注抖音规则,避免因不知晓规则经营受损。

〖贰〗、疫情影响抖音物流判罚规则指南主要包括以下几点:物流判罚豁免相关规则:平台主动豁免:平台会主动豁免疫情相关订单的揽收超时、发运超时判罚 ,并豁免48小时发货率考核 。商家可查看平台主动豁免地区。商家主动报备豁免:若商家因疫情原因无法发货 ,且未受到平台主动豁免,可选取自主报备。

〖叁〗 、抖音针对疫情影响地区的服务政策调整如下:体验分豁免自1月9日0点(公告生效时追溯90天)起,收发货地址在疫情地区的订单 ,若出现以下两种情形之一,平台将豁免该订单的物流体验分考核:支付到揽收时长超过7两小时;支付到签收时长超过7两小时 。

〖肆〗 、路径一:登录抖店后台→物流→运费模板→限运地区→勾选限售区域→保存;路径二:登录抖店后台→物流→运费模板→新建/修改模板→底部“限制下单区域 ”→添加区域→保存。设置后,收货地址在限售区域的用户将无法下单。

〖伍〗、抖音小店疫情期间商家豁免、发货及服务调整的核心内容如下:豁免地区及时间平台已针对受疫情影响的地区进行豁免 ,3月31日(含)前因发货 、揽收、转运超时产生的判罚将自动免除,且豁免区域的物流体验分数据由平台统一剔除,商家无需再次报备 。